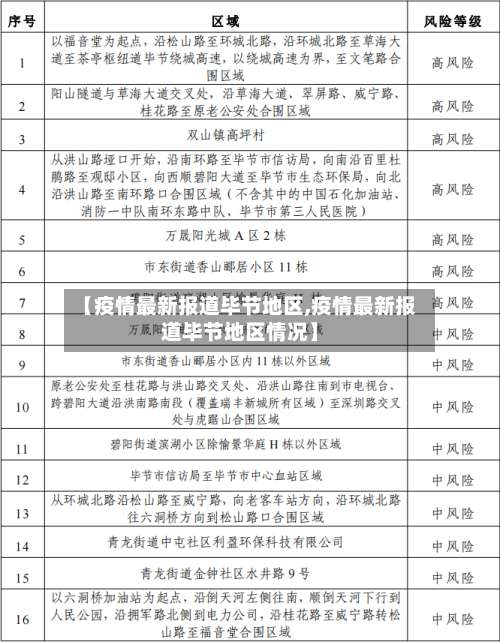
【疫情最新报道毕节地区,疫情最新报道毕节地区情况】
毕节高铁站是否停运了
现在已经恢复运营了,没有停运 。毕节 ,贵州省下辖地级市,位于贵州西北部,川滇黔三省交界。根据毕节疫情防疫部通知了解到 ,毕节高铁恢复停运,进入当地需持24小时有效核酸,健康码行程码,7天体温检测表 ,即可入内。

没有 。通过查询相关资料显示,截止到2022年10月4日,毕节属于高风险地区 ,因疫情防控需要部分高铁,但是毕节高铁站,还是可以正常运行 ,没有全部停运,持有停运动车车票的旅客可在30天内到任一车站办理全款退票手续。

没有。毕节高铁站位于中国贵州省毕节市,是中国铁路成都局集团有限公司管辖的铁路车站 ,也是成贵高速铁路 、叙毕铁路上重要车站。截止到2022年10月6日,当地铁路局发布,高铁站没有封路 ,正常运行,旅客在进出时都需要携带健康码 。
是的。由于受到疫情影响,为了不使疫情扩张选取暂时性的停运,具体开通时间注意通知。
停运了 。根据疫情防控显示:2022年9月5日0时至24时 ,毕节高铁已经停运了,了解详细情况可关注当地官方网站,获取第一手权威信息。
没有停运 ,运行正常,只是加强了检查检测等措施,合格人员才可以进出火车站。
毕节可以去湖南嘛现在疫情
〖壹〗、可以 。根据湖南防疫工作要求 ,截至到2022年4月中旬经核实湖南地区和毕节地区都属于低风险地区,根据两地防疫政策显示:可以回来,从毕节回湖南只需持有48小时核酸阴性证明即可 ,回来后可以正常居住酒店。
〖贰〗、邵阳人现在可以去长沙的。所有外省来(返)长人员至少提前1天通过“我的长沙 ”APP或“我的长沙”小程序报备 。
〖叁〗 、毕节市位于贵州省西北部。岳阳是湖南省地级市,省域副中心城市。根据两地疫情防控工作报告了解到,截止到2022年10月7日 ,两地疫情好转,快递正常发放,社会恢复生产,居民恢复正常生活 。
〖肆〗、不可以。毕节疫情期间是进行封控管理的 ,是不允许外出的,所以不可以去外面读书,可以先上网课 ,等疫情结束再去。毕节,贵州省辖地级市,位于贵州西北部。
〖伍〗、不会 。毕节市疫情得到良好控制 ,近来行政区内包括静海区、南开区 、东丽区、北辰区等8区已全部划分为低风险地区,可以前往外地,但出行时仍需根据目的地防疫政策准备出行材料并备注相关事宜 ,通程期间做好个人防护措施,少去人员密集的公共场所。
〖陆〗、去长沙县要报备吗现在更新时间:2022年10月12日所有外省来长人员至少提前1天通过“湖南省居民健康卡”的“入湘报备 ”小程序或目的地的登记报备小程序报备。来长人员,还可通过“我的长沙”APP或“我的长沙”小程序报备 。

贵阳回桐梓需要隔离吗
〖壹〗 、需要进行5天居家隔离。截止于10月5号根据最新的疫情防控政策要求 ,从贵阳市来桐人员需提供48小时内核酸检测阴性证明,将进行5天居家隔离;黔南地区来桐人员需提供48小时内核酸检测阴性证明,将进行5天居家隔离;毕节地区来桐人员将进行集中隔离。其他省内低风险地区返桐可有序流动 。更多详情可拨打桐梓县疫情防控询问电话:0851-26652558。
〖贰〗、截止2022年12月7日,要隔离。经查阅贵阳防控办资料显示 ,从外地返回贵阳需要实行“5天集中隔离+3天居家隔离”,因此从桐梓到贵阳是要隔离的 。贵阳,简称“筑 ” ,别称林城、筑城,是贵州省辖地级市 、省会,西南地区重要的中心城市。
〖叁〗、022年11月15日至16日 ,贵阳市新增5例、毕节市新增20例 、桐梓县新增11例核酸检测阳性人员,相关病例均为隔离管控发现或重点风险区域筛查发现,疫情应急处置工作正有序开展。贵阳市新增5例阳性人员情况 确诊病例1:女 ,63岁,集中隔离点发现,系11月13日报告无症状感染者23的密切接触者 。
〖肆〗、贵阳金阳客车站直达桐梓的班车 ,每天有四个班次。首班车是在早上8点整出发,接着是上午10点,下午2点和4点各有一班车。票价统一为75元人民币。此路线是两地间较为便捷的交通选取,班车时间间隔合理 ,能够满足大部分乘客的需求 。对于需要频繁往返两地的乘客来说,可以根据自身时间安排,选取合适的班次。
【疫情哪个地区低风险比较多,疫情低风险的省份有哪些】
- 2026-02-11
- 阅读 1
上海的疫情分布地区(上海疫情主要区域)
- 2026-02-11
- 阅读 1
地区医院疫情防控措施/地区医院疫情防控措施最新
- 2026-02-11
- 阅读 1
重庆疫情地区推荐表/重庆哪些地区出现了疫情
- 2026-02-11
- 阅读 1
地区如何从疫情中恢复/疫情地区如何才能降级
- 2026-02-11
- 阅读 1
【东莞镇地区疫情表格图片,东莞镇地区疫情表格图片高清】
- 2026-02-11
- 阅读 1
发表评论