锦衣卫
  • 首页
  • 端游攻略
  • 永劫资讯
  • 手游技巧
  • 永劫科技
  • 每日百科
  1. 首页
  2. 锦衣科技 第955页
这次疫情主要在哪地区/这次疫情主要在哪地区爆发

这次疫情主要在哪地区/这次疫情主要在哪地区爆发

纽约疫情主要来自哪儿?美国专家有重要发现! 〖壹〗、纽约疫情主要来源于欧洲旅行者,而非亚洲,这一结论已得到美国多个研究团...

  • 锦衣科技
  • 2026-02-01
  • 阅读 56
【来宾疫情是否重点地区,来宾现在有新型肺炎吗】

【来宾疫情是否重点地区,来宾现在有新型肺炎吗】

全国疫情风险等级名单是? 〖壹〗、疫情级别通常根据疫情的传播风险、严重程度及防控需求进行划分,主要分为低风险地区、中风险...

  • 锦衣科技
  • 2026-02-01
  • 阅读 89
资阳有疫情的地区吗/资阳有疫情的地区吗现在

资阳有疫情的地区吗/资阳有疫情的地区吗现在

11月27日资阳雁江区新增11例新冠病毒无症状感染者 月27日0-24时,资阳市新增11例新冠病毒无症状感染者,均在雁江...

  • 锦衣科技
  • 2026-02-01
  • 阅读 92
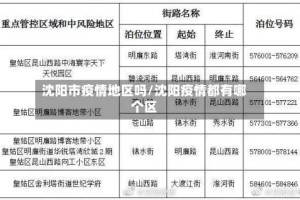
沈阳市疫情地区吗/沈阳疫情都有哪个区

沈阳市疫情地区吗/沈阳疫情都有哪个区

沈阳是否有疫情 疫情突袭,社区工作面临挑战3月初,沈阳出现疫情“倒春寒”,社区防疫压力骤增。作为吉祥社区党委书记,宋杨凭...

  • 锦衣科技
  • 2026-02-01
  • 阅读 54
临武哪个地区有疫情发生(临武有哪些地方)

临武哪个地区有疫情发生(临武有哪些地方)

临武县去衡阳要做核酸检测吗 〖壹〗、要做核酸。衡阳,湖南省地级市。通过查询湖南省疫情防控中心可知,截止2022年9月28...

  • 锦衣科技
  • 2026-02-01
  • 阅读 55
洛阳地区疫情怎么样(洛阳市的疫情怎么样)

洛阳地区疫情怎么样(洛阳市的疫情怎么样)

洛阳有几个高风险地区 【法律分析】洛阳嵩县地区近来没有中、高风险区域,都是低风险地区。低风险:无确诊病例或连续14天无新...

  • 锦衣科技
  • 2026-02-01
  • 阅读 55
【和田地区疫情政策,和田疫情防控政策】

【和田地区疫情政策,和田疫情防控政策】

新疆和田地区回长春用隔离吗? 一)艰苦边远地区机关、事业单位中2000年12月31日前已经离退休的人员,相应增加离退休费...

  • 锦衣科技
  • 2026-02-01
  • 阅读 54
南通有几个疫情地区啊/江苏南通那边有疫情吗

南通有几个疫情地区啊/江苏南通那边有疫情吗

南通市属于什么风险等级 中风险地区。根据国务院应对新型冠状病毒感染肺炎疫情联防联控机制发布的最新风险等级划分标准,截止于...

  • 锦衣科技
  • 2026-02-01
  • 阅读 53
【陇南疫情中风险地区,陇南市疫情在哪个县】

【陇南疫情中风险地区,陇南市疫情在哪个县】

2022年9月19日甘肃陇南市调整风险等级 武都区关于调整风险区风险等级的通告全区广大居民:根据《新型冠状病毒肺炎防控方...

  • 锦衣科技
  • 2026-02-01
  • 阅读 56
泉州每个地区疫情数据图/泉州每个地区疫情数据图最新

泉州每个地区疫情数据图/泉州每个地区疫情数据图最新

厦门疫情起源查明! 厦门本次疫情起源是外市输入病例,在工厂等人群密集场所暴发和扩散,在首次报告病例前已经传播2-3代。具...

  • 锦衣科技
  • 2026-02-01
  • 阅读 51
  • 首
  • <
  • 951
  • 952
  • 953
  • 954
  • 955
  • 956
  • 957
  • 958
  • 959
  • 960
  • >
  • 尾

热门文章

  • 东南亚地区疫情情况(东南亚国家疫情数据)
    东南亚地区疫情情况(东南亚国家疫情数据)
    2026-01-30
  • 遵义地区疫情限行通知(遵义疫情控制了吗)
    遵义地区疫情限行通知(遵义疫情控制了吗)
    2026-02-02
  • 如何判定地区疫情结束/如何判定地区疫情结束时间
    如何判定地区疫情结束/如何判定地区疫情结束时间
    2026-03-07
  • 一分钟了解“炸 金花房卡在哪里有卖”房卡链接获取
    一分钟了解“炸 金花房卡在哪里有卖”房卡链接获取
    2026-03-09
  • 【疫情最新报告湖北地区,湖北最新疫情报告发布】
    【疫情最新报告湖北地区,湖北最新疫情报告发布】
    2026-01-31

最新文章

  • 南浔疫情防控地区名单(南浔 疫情)

  • 怀宁疫情风险地区查询/怀宁 疫情

  • 【惠民疫情风险地区查询,惠民疫情风险地区查询系统】

  • 喀什地区疫情情况什么(喀什地区疫情报告最新)

  • 【普兰地区疫情最新情况,普兰县疫情】

随机文章 换一换

  • 【义乌地区疫情严重吗今天,义乌疾情最新通报】
    【义乌地区疫情严重吗今天,义乌疾情最新通报】
    2026-04-02
  • 【东莞疫情重点地区分布,东莞疫情严重地区】
    【东莞疫情重点地区分布,东莞疫情严重地区】
    2026-04-03
  • 浦东哪个地区有疫情发生/上海浦东那个地方疫情严重
    浦东哪个地区有疫情发生/上海浦东那个地方疫情严重
    2026-04-03
  • 疫情地区保定最新情况/保定疫情地图发布
    疫情地区保定最新情况/保定疫情地图发布
    2026-04-03
  • 【疫情地区不发货双11,2020双11不发货】
    【疫情地区不发货双11,2020双11不发货】
    2026-04-03
我们是一个中立的游戏资讯网站,分享独立的游戏体验和测评,本站禁止发黄赌毒,如发现全部删除,有发现者可向站长举报
© 锦衣卫2026 版权所有 . Powered By Z-BlogPHP . 京ICP备00000000号